💬 Descripción extendida 2:
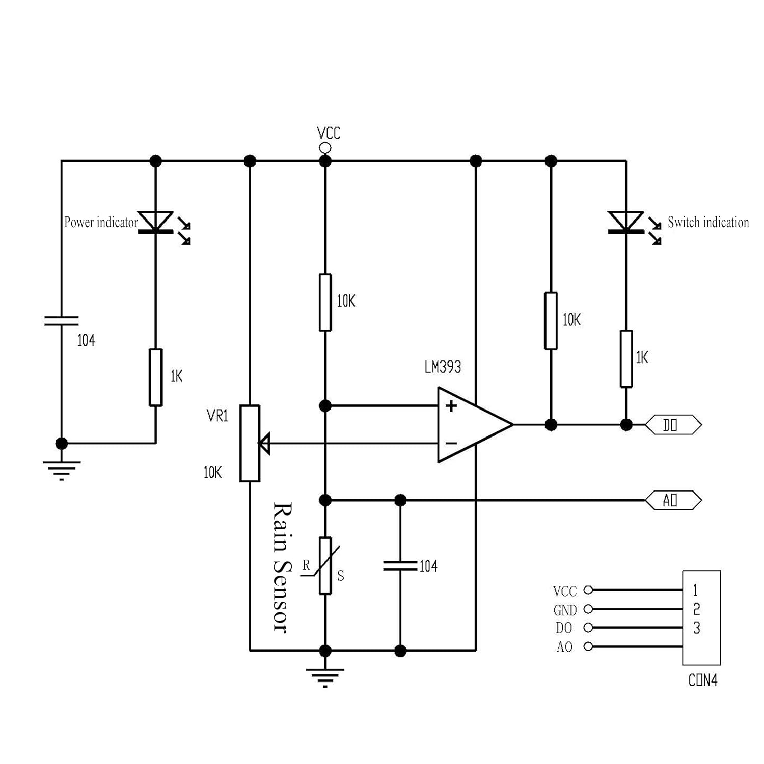
El Raindrops Sensor utiliza una placa metálica con superficie anti-óxido que reacciona instantáneamente al contacto con agua, enviando una señal digital o analógica al microcontrolador.
Su módulo comparador LM393 ajusta la sensibilidad para adaptarse a cualquier entorno: desde lluvia ligera hasta tormentas fuertes.
Ideal para sistemas de riego automáticos, invernaderos, estaciones meteorológicas, parabrisas automáticos o alarmas climáticas.
Gracias a su diseño compacto y resistencia a la humedad, puede trabajar en interiores o exteriores con total fiabilidad.
✅ Fabricado bajo estándares de calidad electrónica internacional (RoHS, ISO9001), garantizando precisión, durabilidad y protección contra la corrosión.
⚙️ Ficha Técnica del Producto:
| Característica | Descripción |
|---|---|
| Modelo | Rain Sensor Module / Raindrops Detector |
| Voltaje de trabajo | 3.3V – 5V |
| Tipo de salida | Analógica y digital (A0/D0) |
| Chip comparador | LM393 |
| Material de la placa | FR-4 con recubrimiento anti-óxido |
| Tamaño del sensor | 5cm x 4cm aprox. |
| Compatibilidad | Arduino, ESP32, Raspberry Pi, Micro:bit |
| Ajuste de sensibilidad | Potenciómetro integrado |
| Indicador LED | Señal de alimentación y detección |
🧰 Cómo usarlo paso a paso:
-
Conecta el módulo sensor a tu placa Arduino o ESP32 (VCC, GND, A0 o D0).
-
Ajusta el potenciómetro para calibrar la sensibilidad (según la cantidad de agua).
-
Coloca la placa del sensor en posición inclinada o al aire libre donde reciba gotas.
-
Carga tu código Arduino para leer el valor analógico o activar una respuesta digital.
-
Visualiza los valores en el monitor serial o acciona un sistema automático (por ejemplo, cerrar una ventana o detener un motor).
💧 Consejo: Para mayor durabilidad, protege el módulo electrónico del agua directa y deja solo expuesta la placa metálica.
🌍 Aplicaciones destacadas:
-
🌦️ Estaciones meteorológicas caseras o industriales
-
🌱 Sistemas de riego automático inteligente
-
🚗 Parabrisas automáticos en proyectos de robótica o vehículos DIY
-
🏠 Sistemas domóticos que detectan lluvia y cierran ventanas o toldos
-
🧪 Proyectos educativos y de investigación ambiental















hernan –
.